全部服务分类
  • 商标注册1专区

  • 申请商标专区

  • 商标套餐专区

  • 白酒商标转让专区

  • 商标转让专区

  • 版权登记专区

  • 城市商标注册专区

  • 中国商标转让专区

国务院:推广知识产权“民事、刑事、行政”案

2020-02-25 国务院:推广知识产权“民事、刑事、行政”案

近日,国务院办公厅印发《关于推广第二批支持创新相关改革举措的通知》。《通知》提出,推广“知识产权民事、刑事、行政案件“三合一”审判;省级行政区内专利等专业技术性较...

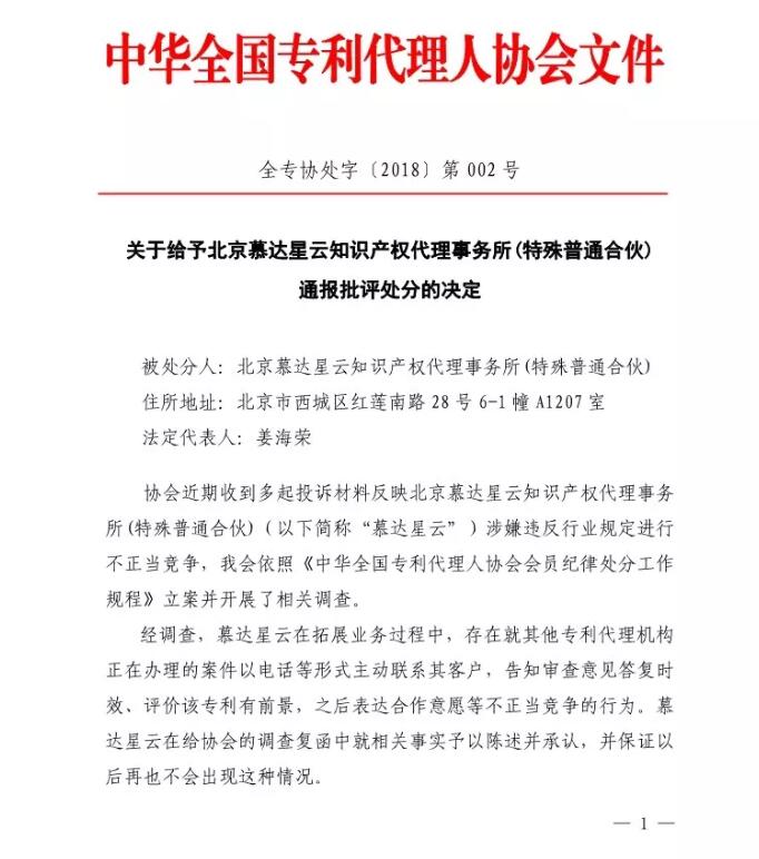
6家知识产权代理公司因不正当竞争等被通报批评

2020-02-25 6家知识产权代理公司因不正当竞争等被通报批评

2018年8月至12月期间,中华全国专利代理人协会发布6份了处分决定,对北京慕达星云知识产权代理事务所、北京汇信合知识产权代理有限公司、北京高沃律师事务所、郑州知己知识产权代...

市场监管总局:《假冒伪劣重点领域治理工作方

2020-02-25 市场监管总局:《假冒伪劣重点领域治理工作方

严厉打击制售假冒伪劣商品、维护公平竞争的市场秩序,是满足人民日益增长的美好生活需要的必然要求,是建设法治化国际化便利化营商环境的重要任务,也是促进我国经济转型升级...

虚拟现实场景(VR场景)中使用美术作品侵犯了什

2020-02-25 虚拟现实场景(VR场景)中使用美术作品侵犯了什

虚拟现实场景(VR场景)中使用美术作品的行为属于对涉案作品的改编还是复制,应当对VR场景显示的效果与涉案作品进行比对,判断该VR场景是形成了不同于涉案作品的新作品...

商标少注册一个类别,你可能会造成很大损失!

2020-02-25 商标少注册一个类别,你可能会造成很大损失!

大家是不是都遇到过这种情况:p,7注册商标的时候,知识产权顾问往往会建议对不同的类别进行注册。这是为什么呢?...

凭啥四个圈属于豪华车?奥迪车标为何由四个圆环

2020-02-25 凭啥四个圈属于豪华车?奥迪车标为何由四个圆环

奥迪的四环车标可以说是中国人最熟悉的车标之一了,而为何奥迪车标由四个环环相扣的圆组成,大多数的国人却不太清楚,小编今日就跟大伙说说奥迪品牌的历史和车标的来头。...

图片那么美,你为什么还要选择文字商标?

2020-02-25 图片那么美,你为什么还要选择文字商标?

商标按图形设计来分可以分为文字商标,图形商标和文字图形组合商标。在商标的组成要素之中,被大家广泛应用的就是文字商标。文字商标不仅仅是在中国使用的很普遍,在国外也一...

商标注册攻略——各行业应注册商标类别选择大

2020-02-25 商标注册攻略——各行业应注册商标类别选择大

对于创业企业而言,我的商标该注册哪些类别,往往是一个头痛而难以抉择的问题。选的类别太少,可能被其他企业恶意抢注;选的类别太多,是否又没有必要?如何有针对性地选择商标...

刘若英执导《后来的我们》再惹“麻烦”!

2020-02-25 刘若英执导《后来的我们》再惹“麻烦”!

由刘若英执导、井柏然和周冬雨主演的电影《后来的我们》继退票风波之后再惹“麻烦”。近日网友“出品人布衣翁”也就是华语传媒董事长翁宏才在微博上晒出数张截图,称已将刘若...

#晨报#称不满对方 “全国唯一一家二手车贷款企

2020-02-25 #晨报#称不满对方 “全国唯一一家二手车贷款企

因不满“车王认证二手车超市”在经营和宣传过程中大量使用“第一”、“首家”、“最大”、“唯一”等绝对性宣传用语,“瓜子二手车直卖网”经营商车好多旧机动车经纪(北京)有限...